创造与魔法游戏中有各种各样的宠物和魔兽,玩家想要抓捕宠物就需要使用饲料,不同的魔兽喜欢不同的饲料,用对饲料可以让你的抓捕成功率大大提高。平常也需要使用饲料来喂养你的宠物魔兽,小编就为大家带来了创造与魔法饲料大全!

创造与魔法饲料大全
碎珍珠饲料包+迷离虾+水芦果饲料包=疗海龙饲料(20包)
银色海带+水芦果饲料包+小海星=鳞甲海龟饲料(13包)
银色海带+水芦果饲料包+大海星=棘甲海龟饲料(18包)
工作台合成/红玉饲料包,掉落红玉、矿源虫腿=红玉矿源虫饲料(8包)
蕴能结晶,掉落蕴能结晶、矿源虫腿、培泉之心=聚变矿源虫饲料(80个)
工作台合成/红玉饲料包,红玉、矿源虫腿、熔泉之心=暴动矿源虫饲料(15包)
班彩螺+矿源虫盟+稀有肉,掉落野味肉块、兽皮、优质肉=冥厄兽饲料(30包)
班彩螺+矿源虫腿+罕见肉,掉落野味肉块、兽皮、罕见饲喂肉=灾冥厄兽饲料(35包)
奇异菇+矿源虫腿+稀有肉,掉落野味肉块、兽皮、优质饲喂肉=焰岩犬饲料(30包)
奇异菇+矿源虫腿+罕见肉,掉落野味肉块、兽皮、稀有饲喂肉=熔岩魔犬饲料(35包)
天空果实+符文精华包+四叶草包=天空鳐(50包)
云影=优质肉+符文精华包+四叶草包=云鹰饲料/保底13包
稀有肉+符文精华包+四叶草包=利刃云鹰饲料/保底18包
旋岚草+绛紫果实+黄豆饲料包=高山岚羊饲料/保底60包
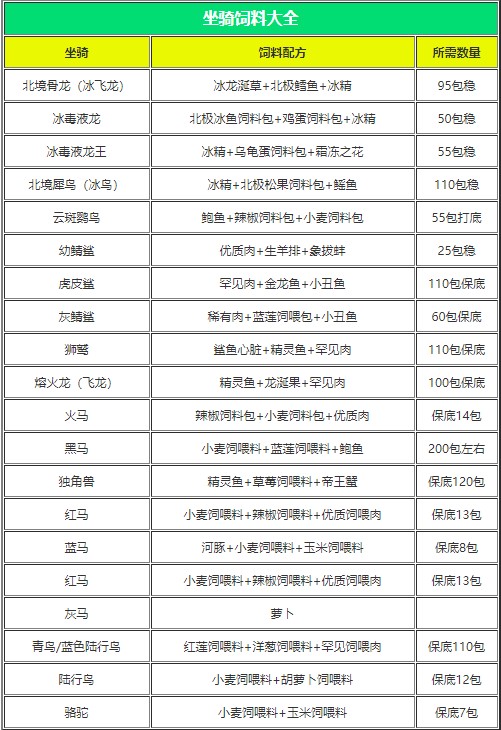
【坐骑类】
红马饲料:优质饲喂肉+饲喂料小麦+饲喂料辣椒(吃10包饲料)
蓝马饲料:河豚+饲喂料小麦+饲喂料玉米(吃8包饲料)
黑马饲料:饲喂料蓝莲花+饲喂料小麦+鲍鱼(吃52~101包饲料)
骆驼饲料:饲喂料玉米+饲喂料小麦小麦宠物粮(吃6包饲料)
陆行鸟饲料:饲喂料小麦+饲喂料胡萝卜胡萝卜饲料(吃10包饲料)
蓝色陆行鸟(青鸟)饲料:饲喂料红莲花+饲喂料洋葱+罕见饲喂料(吃101包饲料)
独角兽饲料:饲喂料草莓+精灵鱼+帝王蟹(吃100~200包饲料)
毒液龙饲料:饲喂料毒蘑菇+鸡蛋+稀有饲喂肉(吃17~21包饲料)

【世界Boss类】
猛犸饲料:松果+饲喂料胡萝卜+大龙虾(吃12包饲料)
雪猛犸饲料:饲喂料玉米+饲喂料土豆+大龙虾(吃12包饲料)
霸王龙饲料:松露+优质饲喂肉+饲喂料土豆(吃12包饲料)
暗黑霸王龙饲料:象拔蚌+罕见饲喂肉+稀有饲喂肉(吃40包饲料)
水池龟饲料:三文鱼+鲶鱼(吃13包饲料)
岩浆龟饲料:大闸蟹+鲤鱼(吃13包饲料)
巨猿饲料:香蕉+松果+大闸蟹(吃16包饲料)
上古鳄鱼饲料:鲍鱼+桂鱼+章鱼腿(吃40包饲料)

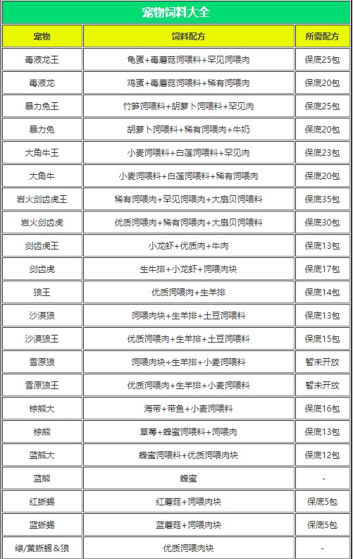
【宠物类】
暴力兔饲料:稀有饲喂肉+饲喂料胡萝卜+牛奶(吃17~21包饲料)
暴力兔王饲料:罕见饲喂肉+饲喂料萝卜+饲喂料竹笋(吃20~25包饲料)
剑齿虎饲料:小龙虾+饲喂肉+生牛排(吃15~17包饲料)
剑齿虎王饲料:小龙虾+优质饲喂肉+生牛排(吃15~17包饲料)
小黑虎饲料:优质饲喂肉+稀有饲喂肉+饲喂料大扇贝(吃17~21包饲料)
黑虎王饲料:罕见饲喂肉+稀有饲喂肉+饲喂料大扇贝(吃20~25包饲料)
孤狼/狼王饲料:优质饲喂肉+生羊排(吃10包饲料)
沙狼饲料:饲喂肉+生羊排+饲喂料土豆(吃10包饲料)
沙狼王饲料:优质饲喂肉+生羊排+饲喂料土豆(吃15包饲料)
雪原狼饲料:饲喂肉+生羊排+饲喂料小麦
雪狼王饲料:优质饲喂肉+生羊排+饲喂料小麦
红蜥蜴饲料:红蘑菇+饲喂肉(吃5包饲料)
蓝蜥蜴饲料:饲喂肉+蓝蘑菇(吃5包)
绿蜥蜴/黄蜥蜴/狼饲料:优质饲喂肉(未加工)
棕熊/棕熊大饲料:饲喂肉+饲喂料蜂蜜+草莓(吃13~15包饲料)
蓝熊饲料:蜂蜜(未加工)
蓝熊大饲料:优质饲喂肉+饲喂料蜂蜜(吃10~12包饲料)

【家畜类】
荒原牛饲料:甘蔗+苹果+饲喂料小麦草料(吃6包饲料)
猪饲料:黄豆(未加工)
大角牛饲料:白莲花+饲喂料小麦+稀有饲喂肉(吃17~21包饲料)
大角牛王饲料:饲喂料白莲花+饲喂料小麦+罕见饲喂肉
小乌龟饲料:饲喂料小麦+鲤鱼初级鱼饲料(吃4包饲料)
红猪饲料:饲喂料黄豆+饲喂料小麦黄豆宠物粮(吃10包饲料)
鸡/奶牛/绵羊/公牛饲料:小麦(未加工)

【其他】
高级饲料:胡萝卜饲喂料+小麦饲喂料+土豆饲喂料
饲喂烹饪:生牛排+饲喂肉块
黄豆宠物粮:黄豆饲喂料+小麦饲喂料
中级鱼肉饲料:鲶鱼+河豚
高级鱼肉饲料:带鱼+海带+小麦饲喂料
饲喂草料:苹果+小麦饲喂料+甘蔗
蜂蜜蜜饯:蜂蜜+小麦饲喂料+甘蔗
麻辣饲料:土豆饲喂料+黄豆饲喂料+辣椒饲喂料












